标题: 注意!大连这两大乳企的鲜奶被曝产品不合格 [打印本页]

作者: 情意无价    时间: 2018-10-16 04:35
标题: 注意!大连这两大乳企的鲜奶被曝产品不合格
鲜奶被专家认为是我们身边
"最接近完善的食品"
可以说:终生喝奶,终身受益。
早餐不知道吃什么?喝一杯奶。
睡前喝什么安眠?热一杯奶。
对很多人来说,
一天一杯奶早已成为习惯。
然而
辽宁省食药监
近期公布了检查报告
三大乳企被曝产品不合格
有很多人都喝过


作者: 情意无价    时间: 2018-10-16 04:36
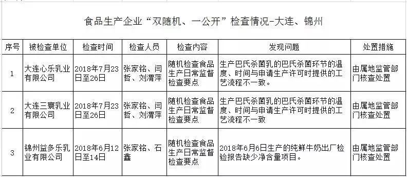
今年6-7月
辽宁省食药监
对大连、抚顺、锦州、葫芦岛市
共20家食品生产企业
进行一轮“双随机、一公开”
大范围监督检查
三家宣称“好鲜奶”的乳企
被点名曝光
这三家企业分别是
大连心乐乳业有限公司
大连三寰乳业有限公司
锦州益多乐乳业有限公司
他们的产品
大连的小伙伴
应该相对熟悉


作者: 情意无价    时间: 2018-10-16 04:37
被曝光的不合格原因
着实让人气愤
?
没有做到申请生产许可时
承诺的工艺标准
生产巴氏杀菌乳的巴氏杀菌环节的
温度、时间与申请生产许可时
提供的工艺流程不一致
?
出厂检验报告缺少净含量项目


作者: 情意无价    时间: 2018-10-16 04:37
坑人的是
如果消费者购买这些问题奶后
出现任何不良反应!
是很难成功进行追溯的!
那这些企业为何要
浑水摸鱼投机取巧呢
▽▽▽
究其根源,市场上很多诸如此类的小企业,市场规模小,不具备建设全产业链的实力,因此大部分原料奶都是从外面散户或者养殖小区低价采购的,其品质很难与牧场奶媲美。
因此为了确保产品不出现安全问题,生产企业只有提高杀菌温度和延长杀菌时间,牺牲品质换安全。
据业内人士透露
杀菌环节的温度和时间


作者: 情意无价    时间: 2018-10-16 04:38
是衡量牛奶产品品类的重要指标
牛奶杀菌的基本原则是
能将病原菌杀死即可
温度太高反而会有
较多的营养损失
根据杀菌温度和时间的不同
市面上的牛奶可以分为两类


作者: 情意无价    时间: 2018-10-16 04:39
“常温奶”“鲜牛奶”
现如今,越来越多的消费者
偏爱饮用后者,也就是鲜牛奶
因为鲜牛奶
比普通纯牛奶
细菌更少


作者: 情意无价    时间: 2018-10-16 04:39
营养价值更高
我们通常所说的“鲜牛奶”又叫巴氏杀菌乳,也称为巴氏鲜奶,指采用巴氏杀菌工艺加工的牛奶。以保留牛奶天然营养为目的,常用的巴氏杀菌条件为72-75℃,15-20秒或者80-85℃,10-15秒,杀菌过程较为温和,因此具有“纯天然、原汁原味、保持活性”等特点。同时,巴氏鲜奶对奶源要求极高,必须采用新鲜、安全的牧场奶源,不允许用奶粉还原。
如此巨大的商机
这就让一些无良企业


作者: 情意无价    时间: 2018-10-16 04:40
钻了空子
这些被曝光的企业
生产的鲜奶产品正是“伪巴氏”
高温短时间杀菌后的所谓“鲜牛奶”
其营养价值已经和常温奶相差无几
行为已涉嫌“欺骗消费者”
欺骗行为一
首先从奶源方面看,被用来生产“巴氏鲜奶”的原奶标准高。个别企业生产过程中有意调高杀菌温度,就可以放宽对原奶指标要求。一些原奶来源紧张的乳企容易犯这种“失误”,打杀菌温度的擦边球。但不符合生产标准的高温热处理对牛奶外观、味道和营养价值会产生不良后果,牛奶中的蛋白质经过高温后将变性;更可能产生有害身体健康的其它物质。
欺骗行为二
另一方面从企业牟利的角度讲,“伪巴氏”的成本更低,比照原本需要全程冷藏的鲜奶,更高的杀菌温度使得“伪鲜奶”、”伪巴氏”运输成本、存储成本、周转成本大幅降低,而且因为易存储也降低了返货率。
老百姓仅凭口感是无法判断的
自己花了鲜奶的钱
买的是常温奶
营养价值大相径庭
而且,更让人细思恐极的是
浑水摸鱼的企业绝非个例
不靠谱的“伪鲜奶”
就在你身边
那么,日常生活中
如何才能选到
营养价值较高的鲜牛奶呢


作者: 情意无价    时间: 2018-10-16 04:41
答:看标识!
事实上,鲜奶分级制度在国外推行已久,在中国国家也正大力推广惠及民生的“优质乳工程”。通过创建优质乳标识制度、保障优质原料奶的稳定生产供给、全面实施乳制品加工工艺标准化监管,以拥有“优质奶源”和“巴氏保鲜工艺”两大绝对优势的“巴氏鲜奶”作为战略方向,保存牛奶天然活性营养,最终实现产业可持续发展、国民消费信心提升、中国奶业全面振兴的总体目标。
所以,通过优质乳工程验收的产品可以说是鲜奶中的“优等生”了,因此日常选购鲜奶不妨挑选具有“优质乳”标识的产品。
食品安全重于天
呼吁国家有关部门
加强对鲜奶市场的抽查
让更多的百姓喝到
真巴氏、好鲜奶
来源:沈阳晚报


作者: 冰雪花王    时间: 2018-10-16 07:32
本帖最后由 冰雪花王 于 2018-10-16 07:57 编辑

良心泯灭,天理何在?法律何在?害人企业图财害命,千刀万剐不足以平民愤。

作者: 一片山水    时间: 2018-10-16 10:33
            肉有问题,奶有问题,没有东西能吃了。

作者: 鲨鱼皮    时间: 2018-10-16 14:09
很曝光!欺骗百姓!
作者: 一片山水    时间: 2018-10-17 08:15
[attach]4712000[/attach]





欢迎光临 (http://bbs.china-ws.org/) Powered by Discuz! X3.3