冠心病真的离你很近
每个人对冠心病的认知不同,有的人觉得冠心病没有这么可怕,成为“职场健康”杀手有些危言耸听;有的人觉得我还年轻,冠心病是老年病,离我很远。其实,冠心病的患病隐患无处不在。
人的心脏就好似成年人的一个拳头这么大。打开心脏会发现是个“两室两厅”的房子,大家的房子里都有电线,这个电线对于心脏的作用就是通过“电”的传导来使心脏跳动,心脏表面有很多类似管子的动脉和静脉系统,这里动脉就是通常所指的“冠状动脉”。
冠心病,从医学术语上来讲,叫冠状动脉性心脏病,是心脏病的一种。它容易出现三个问题:
★斑块。多是由于饮食不注意,爱吃油腻食物,导致油脂沉积在血管里。
★血管痉挛。痉挛常发生在血管被堵的地方,导致供血不畅。
★血栓。心脏里长斑块的地方发生破裂,出现了血凝块,也就是血栓。
上述三种情况是冠心病的主要患病因素,约占95%。当然,还有冠状动脉炎等其它疾病也会引发冠心病,但占比很低。
在大家的概念里,冠心病是老年人的专利,随着生活方式,饮食结构的变化,以及医院各种检测手段的增加,发现冠心病呈现出年轻化趋势。尤其是身处职场中的青中年男性发病率上升明显,这主要和职场工作压力、情绪波动、劳累、饮食等因素有关。
胸部不适到底是怎么了?
冠心病确实是可以通过先期症状做初步判断,但是冠心病的症状林林总总,有心绞痛、胸闷、气短,极度疲乏,甚至有胳膊疼,牙疼,或者脖子发紧,所以从简单的胸部不适很难来判断。
引起胸部不适的情况:
●器质性病变:如心源性疾病,是由多种原因导致器官受到永久性损伤。
●心脏疾病:如心跳过快或过慢,心率衰竭,心包里有积液,都会感到胸闷。
●呼吸疾病:如哮喘。
●心理疾病:如果精神有障碍使得患者过度焦虑,会增加身体不适度。
●职业特点:如雾霾天气在马路上执勤的警察。
对于年轻人,可以简单进行自测。当觉得胸部不舒服,可以出去跑步、爬楼,或者游泳,如果剧烈运动后很舒服,说明持续的胸闷和心脏是没有关系的。
但是对于年龄较大的人群,简单的自测是有风险的,不如直接到医院去做检查,切记不可大意。可通过心脏彩超,冠状动脉CT等检查进行排除。不要一感觉到胸部不适,就认为是心脏问题,不必过度紧张。建议同时在心内科和呼吸科分别进行检查。
高血压竟会诱发冠心病?
大多数人在潜意识中不愿被称为“患者”,尤其是年轻的职场人,常常对一些常见疾病不闻不问,特别是高血压、高血糖、高血脂等。但是,高血压对于冠心病是一个相对隐匿的致病因素,高血压会导致血管表面的侵害,长期的侵害会诱发冠心病,所以在高血压早期阶段就要开始预防冠心病。
在临床上曾经有一个极端病例,患者九年前发生一次急性患病经历,当时感觉天旋地转,仿佛天塌下来一样,有一种濒临死亡的切身体验,幸运的是,经过患者自我救治得到了缓解。接下来的九年,由于没有影响自己的生活和工作,患者没有发现自己的高血压,也没有及时去医院就医进行治疗,然而九年后,因一次普通的感冒就医行为,经医院检查,发现这位患者的一根心脏血管已经100%堵住,其它血管也有堵住的情况,诊断结果为冠心病。如不及时治疗,危在旦夕。
许多疾病在最初期时,如果有好的治疗,是可能完全康复和治愈的。可是如果到了后期,也许不至于死亡,但是身体功能的恢复要差很多,建议大家做好早期预防。
这里提示职场人,并不是每个人都这么幸运,当血管突然堵死的时候,可能就会发生严重的后果,如猝死、大面积心梗、心衰等情况。建议心血管疾病高危人群家中常备硝酸甘油。
这9个猝死前兆,一定要让更多人知道!
虽说猝死来得突然,猝不及防,但如果仔细观察就会发现,其实有些猝死患者在事发前,身体会发出预警信号,只是很多人并没有接收到并重视这些重要的信号。
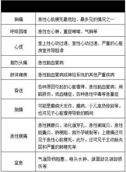
·胸痛
胸痛最危险、最多见的情况为急性心肌梗死。其实,胸痛不仅限于心脏病,很多疾病都可以表现为胸痛。只要是胸痛,人们肯定首先会想到心脏病,这样一般就不会漏掉了。但是如果心脏病出现不典型的症状,往往就不会引起重视,这就很可能把急性心肌梗死给漏掉,而导致猝死。关于急性心肌梗死典型的和不典型的表现,我将在下一章进行详细的介绍。
· 呼吸困难
突然发生的呼吸困难往往也是很危险的,如急性左心衰、重症哮喘、气胸等都能导致呼吸困难,可迅速危及生命。
· 心慌
患者突然出现的心率加快,尤其超过140次/分钟,可见于室上性心动过速。室上性心动过速的发作时间稍长,可导致头晕、晕厥、胸痛、血压下降,甚至休克。如果在发生急性心肌梗死时,心率突然超过100次/分钟,也可能是更加危险的室性心动过速,出现室性心动过速则预示着可能发生猝死。如果患者心率突然低于60次/分钟,尤其低于50次/分钟,可能是严重的心脏房室传导阻滞,尤其在发生急性心肌梗死时心率减慢,也是猝死的危险信号。
· 剧烈头痛
平日有高血压的患者突然剧烈头痛,并伴有呕吐,可能将要发生或已经发生了急性脑血管病,很容易导致猝死。
· 肢体瘫痪
可以是一侧肢体瘫痪、一个肢体瘫痪、双下肢瘫痪、四肢瘫痪,这些说明患者发生了急性脑血管病或神经系统的其它严重疾病,也是猝死的危险信号。
· 昏迷
患者突然发生昏迷,也就是“怎么叫也叫不醒了”,可见于各种原因引起的心脏骤停、急性脑血管病、颅脑损伤、低血糖症、各种急性中毒等急重症。
· 抽搐
可能是癫痫大发作、癔病、小儿高热惊厥等,也可见于心脏骤停的瞬间。很多有心脏病的老年人长时间做一件事,比如打麻将,再加上天气闷热、空气不流通,很容易出现抽搐、满头大汗、脸色发白,继而出现猝死。也有年轻人平时没有运动习惯,突然的剧烈运动导致抽搐,继而出现猝死。
· 急性腹痛
可见于急性胰腺炎、消化道穿孔、急性阑尾炎、急性胆囊炎、肠梗阻、宫外孕破裂等,上腹痛还可见于急性心肌梗死。其中,急性出血性坏死型胰腺炎、宫外孕破裂、急性心肌梗死均可迅速危及生命。此外,还有主动脉夹层和严重的肺梗死等,这类腹痛的患者可发生心跳骤停。
· 窒息
可见于气道异物阻塞、喉头水肿、颌面部及颈部损伤等,因为肺部与外界不能进行正常的气体交换,从而发生缺氧。患者可出现剧烈呛咳、呼吸困难、面色青紫或苍白、烦躁不安、意识障碍、呼吸和心跳停止等。
· 其它情况
如血压突然急剧增高,可能会导致急性脑血管病、急性左心衰等;血压急剧下降,应考虑发生了休克。呕血可见于消化道溃疡、肝硬化食管胃底静脉曲张破裂,咯血可见于肺结核等,这些都可因出血而导致休克或窒息,继而危及生命。突然发生头晕、眩晕(感觉周围景物旋转或自身旋转),可见于急性脑血管病等。还有各种急性中毒、触电、溺水、自缢以及其它一些发病突然、症状明显、痛苦较大的紧急、严重情况。
以下疾病表现预示猝死可能发生

汇泉湾泳客 发表于 2018-3-20 04:37
以下疾病表现预示猝死可能发生
山苗 发表于 2018-3-20 06:24
长知识了!

尘埃落定 发表于 2018-3-20 07:01
了解九个猝死前兆非常重要

浪花LN 发表于 2018-3-20 07:17
我们冬泳人了多游泳过后意外死亡的是不是也是这些因素呢?

威海杆哥 发表于 2018-3-20 07:43
读帖子长知识,关注冠心病,高血压,远离第一杀手。

牛弟的阿哥 发表于 2018-3-20 10:34
警惕大众健康的“第一杀手”——冠心病。


汇泉湾泳客 发表于 2018-3-20 14:10
谢谢老朋友杆哥关注,点评



汇泉湾泳客 发表于 2018-3-20 14:11
谢谢老朋友牛弟的阿哥关注,点评






冬晨泳 发表于 2018-3-20 19:03
看帖长知识。

无所得 发表于 2018-3-20 20:32
学习了谢谢


岸上人 发表于 2018-3-20 22:31
可怕的冠心病


| 欢迎光临 (http://bbs.china-ws.org/) | Powered by Discuz! X3.3 |