运动性猝死与马拉松在历史上就有着密不可分的渊源。人类历史上第一例有据可查的运动性猝死可追溯到公元前490年。那一年,希腊军队在雅典附近的军事重镇——马拉松与入侵的波斯军队展开了一场决定希腊命运的激战。希腊军队大获全胜后,青年士兵菲迪皮德斯奉命跑回雅典报告胜利的喜讯。但是,当他跑到雅典时,他只喊了一声“我们胜利了”,便倒地死去。为纪念菲迪皮德斯,“马拉松”长跑运动诞生。
历史上在运动中猝死的运动员为数不少,近年来就有一些曾在运动场上创造过辉煌的运动员的运动性猝死引起过轰动,例如吉姆·菲克斯(1984年,马拉松,美国)、弗乐·海曼(1988年,排球,美国)、谢尔盖·格林科夫(1995年,花样滑冰,俄罗斯)以及中国排球国手朱刚(2001年)。据推测,这些运动员均死于心源性猝死(Sudden cardiac death,SCD)。由此可见,SCD是运动性猝死的最主要原因,也是其最主要表现形式。
对于SCD,目前尚无一个广为接受的统一定义。目前比较流行的定义是,SCD是指在既往健康的状态下因非创伤性原因引起的意外心脏骤停,并于发病6小时内死亡。为更好地对SCD病因进行归纳总结,通常以35岁为界,将运动员分为“年轻”(<35岁)和“较年长”(≥35岁)两类。
SCD在年轻运动员中很罕见,其确切发病率未明,估计为每年30万分之一至10万分之一。
对于年轻运动员来说,SCD是其非创伤性运动相关性死亡的重要原因。80%以上的SCD发生在高强度运动期间或在高强度运动之后马上发生。这就意味着,在已存在某些心脏病的运动员中,运动是导致其心律失常的导火索。Maron等报告,SCD可发生在参与各种竞技运动的运动员身上,其中以篮球和足球运动员最多(约占68%)。男性多于女性,男女比例为5:1至9:1不等。这种现象可以用参与竞技运动的女性人数相对较少和肥厚型心肌病在男性中的发病率较高来解释。
SCD不是由运动这个单一因素导致的,而是由运动和潜在的心脏病共同引起的致死性心律失常所致。
对于年轻运动员来说,其潜在的心脏病多为与动脉粥样硬化无关的结构性心脏病:最常见的为肥厚型心肌病,占所有SCD的36%;其次为先天性冠状动脉畸形,占17%~19%;再其次为特发性左心室肥厚,占9%~10%;其他比较少见的病因包括主动脉破裂、致心律失常性右室心肌病、主动脉瓣狭窄、长QT综合征、二尖瓣脱垂、心脏震荡、预激综合征和冠心病等。
而在年龄大于35岁的较年长运动员中,冠心病是SCD的最常见原因,所占比例高达73%~95%。
肥厚型心肌病
如前所述,肥厚型心肌病(HCM)是年轻运动员SCD的主要原因,占1/3以上。据估计,一般人群的HCM患病率为1/500,但许多HCM患者终身都未被诊断。
HCM的主要诊断依据为:无其他引起左心室肥大的心脏病或全身性疾病的左心室肥厚且无扩张。这种病理性肥厚可导致心室顺应性减低和舒张充盈功能受损。左室流出道梗阻和可能存在的心肌壁内小血管可导致心肌缺血。心肌细胞的破坏、替代性纤维变性或心肌缺血可造成心肌电节律的不稳定,从而引发心律失常。
HCM病因未明。目前认为遗传因素是其主要病因。家族性病例以常染色体显性遗传方式传递,表现形式多样,很多病例到青春期或成人早期才发病。如果已经证实有HCM家族史的存在,则所有一级亲属皆应接受超声心动图检查。但是,要非常明确地对轻症HCM和受过高强度训练的运动员的正常心脏肥厚相区分,也并非易事。
最不幸的是,HCM经常以猝死为首发症状。这对于该病的预防和治疗都非常不利。Maron等对一组运动时发生SCD的HCM运动员的分析显示,其中仅35.7%曾对包括晕厥、家族史、心脏杂音、乏力或运动试验时发生室性心动过速等危险因素进行过评估。Maron等的另一项研究也显示,发生SCD的HCM运动员中21%死前曾出现过心血管病症状,包括胸痛、劳力性呼吸困难、头晕或晕厥。
对于任何在心脏听诊时可闻及粗糙的收缩期杂音的患者,都应考虑到HCM。该特征性杂音在做某些减少静脉回流的动作(如Valsalva动作)时可增强。如果临床上怀疑HCM,则应行超声心动图检查以确诊之。如果是在急诊室怀疑HCM,则患者在接受超声心动图检查和接受心脏科会诊前均应避免劳累或运动。
冠状动脉畸形
先天性冠状动脉畸形是年轻运动员SCD的第二位原因。与HCM一样,这种先天性畸形的漏诊率也很高。在运动员中,与SCD相关的最常见冠状动脉畸形是左主干起源于右Valsalva窦。从理论上来说,在运动时,冠状动脉畸形可导致心肌灌注不足,但其确切机制却不甚清楚,可能原因包括因运动时主动脉扩张而造成左主干狭窄,左主干起始部位为锐角,主动脉和肺动脉干对运行于两者之间的左主干造成压迫等。其他冠状动脉畸形还包括右冠状动脉起源于左Valsalva窦或肺动脉、单支冠状动脉和冠状动脉瘤。
一些冠状动脉畸形患者在发生猝死之前可表现出晕厥或心绞痛等症状。Maron等报告,在死于该原因的运动员中,31%死前曾表现出相关症状。由于大多数冠状动脉畸形可以籍手术来矫正,因此在患者出现临床可疑症状时,尽早进行超声心动图检查和血管造影检查以确诊,这将非常有益于患者的预后。近来的研究还显示,影像学(磁共振成像和CT)冠状动脉血管造影也被证实可以有效检出冠状动脉畸形。
特发性左心室肥厚
特发性左心室肥厚(ILVH)约占年轻运动员SCD的10%。ILVH是一种匀称的向心型肥厚。与HCM不同的是,ILVH与遗传无关,且无细胞排列紊乱的病理学表现。但是,现在还不确定,是否有些ILVH病例实际上就是下列几种疾病:①形态学表现较轻微的HCM,②罕见的转归较差的运动诱导的心脏肥厚(即所谓“运动员心脏综合征”),③伴左心室肥厚的右室心肌病。至于ILVH致死的确切机制,目前还所知甚少,估计与HCM相似。
其他少见病因
心肌炎 在心肌炎的急性期和康复期皆可发生SCD,因此罹患心肌炎的运动员需至少康复6个月后方能重返运动场。
二尖瓣脱垂 特发性二尖瓣脱垂(MVP)在普通人群中的发病率高达5%左右。虽然已有MVP导致猝死的报告,但这非常少见,大多数存在MVP的运动员可以完全没有症状。MVP患者心脏听诊时可有收缩中期喀喇音和收缩晚期杂音。已知罹患MVP的运动员如果出现晕厥、劳力性胸痛或中重度二尖瓣返流,应限制其运动。
主动脉破裂 主动脉破裂约占年轻运动员SCD的5%~7%,其中一半发生在马凡综合征运动员中。马凡综合征是一种常染色体显性单基因遗传性结缔组织病,其诊断依赖于临床表现(骨、眼及心血管系统)和家族史。
致心律失常性右室心肌病 致心律失常性右室心肌病是意大利北部威内托大区年轻运动员的最常见猝死原因。但其在美国的发病率要低得多,约占年轻运动员SCD的3%。右室心肌病是一种常染色体显性遗传病,以右心室的纤维化和脂肪浸润为特征,可导致右心室壁的变薄和扩张,从而引发复发性和难治性室性快速型心律失常。该病的诊断比较困难,若超声心动图检查未能证实右心室扩张和功能障碍,则磁共振成像所示心肌层脂肪浸润具有诊断价值。
预激综合征 预激综合征(WPW综合征)在普通人群中的发病率仅为0.15%~0.2%,其导致猝死的危险也很小(<0.1%)。WPW综合征患者可出现包括心悸、晕厥和头晕在内的各种症状。其引发SCD的机制为,旁路途径所介导的快速房室传导引起房颤,再引起快速心室应答,最终引起室颤。
长QT综合征 长QT综合征以心室复极延长为特征,因此有导致SCD的危险。长QT综合征可为先天性、药物性或代谢性。其引起SCD的机制为发生尖端扭转型室性心动过速。尖端扭转型室性心动过速可以由运动相关性心动过速所诱发,因此长QT综合征患者应被限制进行竞技性体育运动。
心脏震荡
心脏震荡是指无结构性心脏病的个体因心前区受到撞击而引起的电生理事件。其引起SCD的机制为心前区撞击落在心动周期的“易损期”而产生室颤。若心肺复苏和除颤及时,这类患者有生还的可能。美国心脏震荡登记处的一项研究显示,这类患者的生存率和完全康复分别为10%和2.8%。
Brugada综合征 Brugada综合征发生在结构正常且无冠心病的个体,可反复发作不可预测的室性心动过速或猝死,其心电图表现为完全或不完全性右束支传导阻滞伴V1~V3导联的ST段抬高。目前抗心律失常药物尚未获得可靠证据,置入式心脏复律除颤器(ICD)是治疗该综合征的最佳选择。
冠心病 冠心病仅占年轻运动员SCD的2%,但却是绝大多数35岁以上运动员SCD的绝对主要原因。
SCD很少发生在心脏结构正常的运动员身上,因此,在对出现心脏症状或体征的运动员进行评估时,判断结构性心脏病的有无具有非常重要的意义。由于某些SCD患者死前可以不表现出任何心脏症状,体检时也可以没有任何异常体征,因此要想检出所有具有潜在SCD危险的患者是不可能的。但是,通过对上述SCD病因的了解,学会如何去询问病史和进行体检,就可以借助潜在性的诊断线索来检出大多数SCD高危患者。
人们习惯性的认为运动是好事,可以让身体更健康,却很少去了解自己的身体。有没有慢性疾病或者先天疾病,身体能承受多大强度的运动几乎一无所知。
运动猝死主要有心源性猝死和脑源性猝死。心源性猝死当中最为常见的猝死病因依次为先天性心脏病、心肌炎和心力衰竭;脑源性导致的运动性猝死主要包括脑血管畸形、脑动脉瘤、脑动脉硬化等原因。

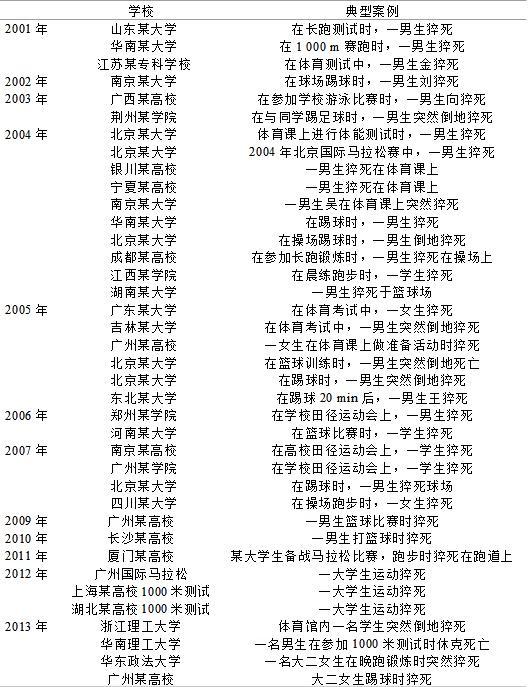
运动猝死虽然没有运动损伤那样高的发生频率,但是它发生的突然性和后果的严重性要远超过运动性损伤。下图为部分高校发生的运动猝死事件。

大量研究结果表明,心源性猝死在运动猝死中所占比列最大,其次就是脑源性猝死。热环境下进行剧烈运动或比赛,也有可能会导致严重中暑,甚至死亡。

学生运动猝死的特点
1.运动猝死发生的季节和时间节律主要为春秋两季和下午,这可能与大学学制有关,春秋两季初期正值学校开学之际,大学生又开始参加体育比赛,然而由于寒暑假期缺乏体育运动,此时机体还不能完全适应高强度、对抗激烈的体育比赛,容易出现运动猝死;
2.运动猝死的案例中女性比率要比男性低,一些调查数据显示,每年发生的心源性猝死的概率为百万分之1.2到1.5,其中97%为男性。运动员的比例更高。而在我国大众健身运动人群中,猝死主要发生在30岁以下和50岁以上人群。
3.心理应激的影响较大。有几例运动猝死事件发生在体育加试或者测试中,运动量并不大,可能与当时的考试压力过大有关;还有一例是在篮球运动结束后打牌兴奋过度而死。
4.我国运动猝死年龄的峰值在20岁左右,比国外猝死的高危年龄40-50岁要低很多。
5.具有一定的时间规律,易发月份依次为3月、11月、7月、4月、10月和12月。
运动猝死的两种类型

(1)心源性运动猝死
心源性猝死主要是由于心血管性疾患所致,包括冠状动脉粥样硬化性心脏病、心肌炎、肥厚性心肌病、心脏瓣膜病、先天性心脏病、马方氏综合征等。诱发机制可能有:
1.人体在进行紧张剧烈的运动时,体内代谢速率加快,血液中的儿茶酚胺水平增高,心肌需氧量增加,易出现心肌缺血缺氧,缺血若超过30min,有可能发生心肌缺血坏死。
2.运动中诱发冠状动脉痉挛或栓塞,使其灌注不良,痉挛持续20min以上,也会引起心肌的缺血坏死。
3.运动时体内电解质、激素内分泌的改变和代谢产物的堆积,可引起血液理化特性的改变。例如,运动时心肌钾钠离子的变化,可引起心肌的代谢性坏死;运动时血液游离脂肪酸产生的速率加快,血液处于高凝状态以及所引起的应急性改变均可诱发心律失常。

(2)脑源性运动猝死
脑源性猝死主要是脑血管畸形、脑动脉硬化及高血压等导致的蛛网膜下腔出血和脑出血引起的猝死,较少的还可见到脑栓塞、脑血栓引起的猝死。
诱发机制可能是剧烈运动可使交感神经活动增强,收缩压升高,从而易造成原有动脉硬化、脑血管瘤或血管畸形破裂出血而死亡。
美国神经生理学家杰姆斯·斯肯纳认为,在大脑额叶,存在着与心脏猝死密切有关的化学物质,可能是一种神经递质,也可能是一种酶。在应激情况下,大脑中可能突然产生大量的这种化学物质,使心律紊乱,失去控制,甚至导致心肌颤动,心脏骤停。但是迄今为止,研究者既没有找到确定的物质,又没能确定这些物质从大脑传递到心脏的路线。大脑致死的说法依然只是一种假说。

长跑如何避免猝死
据国家体育总局体育科学研究所的一项调查显示,运动猝死发生比例最高的运动项目是跑步,占33.98%,其次是足球、篮球。大量对长跑猝死事件的研究发现,发生猝死的时间段,主要在半程段、冲刺时,以及到达终点之后。按照世界卫生组织的定义,运动猝死是指有或无症状的运动员和进行体育锻炼的人在运动中或运动后24小时内的意外死亡。也就是说,不是停止运动就安全了。事实上运动后几个小时猝死的事例也屡见不鲜。
(1)危险时刻:半程段
容易出现极点,“咬咬牙就挺过去了”往往会出事
长跑中出现运动极限点,简称极点。通俗地说,就是比赛进行中,人体感到最“难受”的阶段,心跳和呼吸加快并感到肌肉无力,意识中会出现放弃比赛的念头。这种状况往往在长跑进行到半程时出现,人们常说“咬咬牙就挺过去了”,但这种处理方式并不科学。经过专业训练的选手也许可以挺过去,但不经常从事长跑运动或者说身患心脑血管疾病的人,往往容易在这个时候突发病症,导致晕厥、甚至猝死等意外。
正确方式:当面对极点时,跑者应该适当放慢速度,减小身体的负担,等到身体适应后,再选择是否恢复速度。
(2)危险时刻:冲刺时
体力不支,强度过大,心脏“打”不出血
马拉松比赛的猝死意外多发生在终点附近,主要是心脏功能存在问题,形象地说就是心脏“打”不出血,造成全身供血不足,导致死亡。一般发生在体力不支的情况下,硬要冲刺更容易诱发潜在疾病。冲刺时的猝死在30岁以下的人群中更加集中,男性猝死率大大高于女性。这是因为这个年纪的年轻人好胜心强,虽然身体已经极度不适,但总想着咬咬牙就挺过去了,但此时心脏已经不能承担高强度的运动负荷了。

正确方式:在长跑即将到达终点时,不要轻易加速,而业余选手更应该选择逐渐减速,以便在到达终点后慢慢停下来,防止跑步骤停带给心脏的压力。
(3)危险时刻:到达终点之后
比赛结束后没有“缓冲”,心脏缺血骤停
剧烈运动时血液多集中在肢体肌肉中。由于肢体肌肉强力地收缩,会使大量的静脉血迅速回流到心脏,心脏再把有营养的动脉血压送到全身,血液循环极快。如果剧烈运动刚一结束就停下来休息,肢体中大量的静脉血就会淤积于静脉中,心脏就会缺血,所谓没有了“回心血”,容易造成心跳的骤停,从而导致猝死。
正确方式:长跑冲刺后一定不能立即停下来,要做一些缓冲的运。动,例如先走一走,然后做一些肢体的拉伸运动,这些“缓冲”会减少猝死的发生
运动猝死的发作时间非常迅速,几十秒内就可能毙命。但是实际上,在猝死真正发作之前,人体是会有不良反应的,如短暂的心绞痛、咽部梗咽,头晕、心慌、恶心、胸闷、浑身无力、夜间过于兴奋睡不着。然而对于很多年轻人来说,他们认为这是运动的正常反应,并没有对其重视,以至于惨剧的发生。
在不良反应时仍然坚持运动,虽然是有毅力的表现,但却是非常危险的!


































应该知道自己,别爭胜逞强.


| 欢迎光临 (http://bbs.china-ws.org/) | Powered by Discuz! X3.3 |